• 产品与解决方案
  • 咨询与服务
  • 研发
  • 投资者关系
  • 关于我们
  • 资源中心
  • 合作咨询
中EN
产品与解决方案
Modelb@nk5.0未来银行架构
  • Modelb@nk5.0未来银行架构
“乾坤”企业级数智底座
  • “乾坤”企业级数智底座
  • “九天揽月”云原生金融PaaS平台
  • “乾坤”建模工艺平台
  • 金融大模型
  • AI工具链
平台级产品
  • “九天揽月”云原生金融PaaS平台
  • “六合上甲”一体化数据智能开发平台
  • Sm@rtESB企业服务总线
  • Sm@rtEMSP企业级微服务平台
  • fPaaS全渠道开发平台
  • 金融企业大模型
银行行业解决方案
  • 核心应用产品族
  • 云计算产品族
  • 数据智能产品族
  • 智能银行(网点)产品族
  • 数字金融产品族
  • 信贷管理产品族
  • 风险管理产品族
  • 科技监管产品族
其它重要行业解决方案
  • 金融信创
  • 行业信创
  • 基于云原生的智能服务
  • 量子通信
  • 农业农村场景金融
  • 中小微场景金融
  • 数字供应链金融
  • 数字人民币场景应用
咨询与服务
咨询规划
  • 业务咨询
  • 数字化咨询
  • 数据治理咨询
  • PMO管理咨询
  • 金融信创咨询
行业数字化转型
  • 企业IT管理服务产品族
  • 企业IT管理服务解决方案
  • 企业数字化转型服务
  • 工业数字化转型服务
软件及服务
  • 研发管理及DevOps
  • 自动化产品
  • 测试解决方案
  • 咨询及外包
研发
定期报告
临时公告
投资者交流
投资者回报
投资者保护宣传
投资者联络站
ESG专栏
投资者关系
定期报告
临时公告
投资者交流
投资者回报
投资者保护宣传
投资者联络站
ESG专栏
关于我们
公司简介
资质荣誉
合作伙伴
企业文化
社会责任
联系我们
成员企业
举报信箱
资源中心
最新活动
合作咨询
中/EN
  • 产品与解决方案
  • 咨询与服务
  • 研发
    • 新动力数字金融研究院
    • 上地大数据研究院
    • 研发基地及中心
  • 投资者关系
    • 定期报告
    • 临时公告
    • 投资者交流
    • 投资者回报
    • 投资者保护宣传
    • 投资者联络站
    • ESG专栏
  • 关于我们
    • 公司简介
    • 资质荣誉
    • 合作伙伴
    • 企业文化
    • 社会责任
    • 联系我们
    • 成员企业
    • 举报信箱
  • 资源中心
    • 最新活动
    • 最新动态
  • Modelb@nk5.0未来银行架构
  • “乾坤”企业级数智底座
  • 平台级产品
  • 银行行业解决方案
  • 其它重要行业解决方案
Modelb@nk5.0未来银行架构
  • Modelb@nk5.0未来银行架构

    独创五层架构体系,驱动未来银行可持续发展

“乾坤”企业级数智底座
  • “乾坤”企业级数智底座

    数云融合数智底座,银行业全价值链首创

  • “九天揽月”云原生金融PaaS平台

    全栈云原生PaaS,全周期赋能金融转型

  • “乾坤”建模工艺平台

    彻底打破“部门级”“竖井式”研发模式

  • 金融大模型

    提供面向金融企业开箱即用的Agent能力支撑

  • AI工具链

    面向金融行业软件开发全生命周期的智能化平台

平台级产品
  • “九天揽月”云原生金融PaaS平台

    全栈云原生PaaS,全周期赋能金融转型

  • “六合上甲”一体化数据智能开发平台

    为企业提供数据开发治理全链路解决方案

  • Sm@rtESB企业服务总线

    全维企业服务总线,安全高效一体管控

  • Sm@rtEMSP企业级微服务平台

    企业级分布式架构,独立部署,灵活运维

  • fPaaS全渠道开发平台

    全渠道技术中台,降本增效,敏捷构建

  • 金融企业大模型

    提供面向金融企业开箱即用的Agent能力支撑

银行行业解决方案
  • 核心应用产品族

    聚焦核心业务系统建设,支撑数字化转型

  • 云计算产品族

    提供云原生架构解决方案

  • 数据智能产品族

    以数据中台为核心的数据全生命周期产品

  • 智能银行(网点)产品族

    覆盖智能风控、远程视频银行等场景化产品

  • 数字金融产品族

    通过开放银行等延伸互联网金融产品

  • 信贷管理产品族

    覆盖信贷全流程,助力普惠金融

  • 风险管理产品族

    提供信用风险与资本计量产品

  • 科技监管产品族

    聚焦监管合规,强化金融系统安全性

其它重要行业解决方案
  • 金融信创

    分布式核心系统国产适配,构建金融安全底座

  • 行业信创

    全栈式信创云平台,驱动多行业自主可控

  • 基于云原生的智能服务

    云原生+AI驱动,全栈式敏捷部署与智能运维

  • 量子通信

    量子密钥分发技术,构建金融级安全通信网络

  • 农业农村场景金融

    数字技术赋能农业产融,构建智慧农村生态

  • 中小微场景金融

    大数据风控+线上化服务,破解小微融资难题

  • 数字供应链金融

    区块链+AIoT技术整合,优化产融协同效率

  • 数字人民币场景应用

    智能合约+多载体支付,拓展消费场景

  • 咨询规划
  • 行业数字化转型
  • 软件及服务
咨询规划
  • 业务咨询

    数字化战略、经营建模、零售与绿色信贷咨询

  • 数字化咨询

    科技战略与系统群架构及治理研发规划等

  • 数据治理咨询

    企业整体战略导向全局数据治理与应用规划

  • PMO管理咨询

    围绕项目进行全生命周期管控与专家赋能

  • 金融信创咨询

    3-5年信创工作整体规划制定

行业数字化转型
  • 企业IT管理服务产品族

    分布式架构+智能运维平台,全生命周期IT治理

  • 企业IT管理服务解决方案

    丰富的IT管理解决方案,保障业务连续性

  • 企业数字化转型服务

    科研知识产权方案,提升全生命周期管理能力

  • 工业数字化转型服务

    工业智能体+物联网优化生产,打造数智工厂

软件及服务
  • 研发管理及DevOps

    云原生+DevOps全生命周期平台

  • 自动化产品

    自动化建模、执行、测试、业务流程自动化

  • 测试解决方案

    AI+TMMi赋能全生命周期测试,智能生成用例

  • 咨询及外包

    全生命周期IT服务,PMO咨询与行业级交付

最新资讯
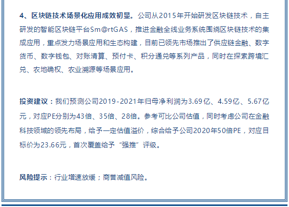
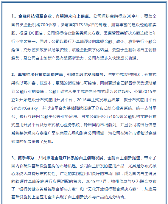
首页最新动态神州信息深度:金融科技领军,自主创新开启新纪元
神州信息深度:金融科技领军,自主创新开启新纪元
发布时间:2020-02-20

主要观点

上一篇:科技战“疫”系列(八)丨神州信息参与数据标准,支持疫情数据共享开放
下一篇:神州信息入选深证“大数据50指数”样本股
  • 产品与解决方案
  • 咨询与服务
  • 研发
  • 投资者关系
  • 关于我们
  • 资源中心
  • 网站地图
  • 隐私条约
  • 隐私政策
  • 友情链接
  • 供应商门户
Copyright © 金年会(集团)股份有限公司官网 京ICP备19014642号 京公网安备11010802043876
  • 电话咨询:
    农业场景金融业务咨询
    400-0609-902
    锐行服务支持热线
    400-610-6661
    IT人力外包/第三方测试
    13811150425
  • 留言咨询:
    安排专业人员与您联系